党委信箱 | 院长信箱 | English | 投稿专线

学术交流

当前位置:首页 > 学术交流

湘雅三医院鲁建云、谭丽娜、曾金容团队发表特应性皮炎发病机制重要研究成果

党总支:第三党总支 科室:皮肤科 作者:谭丽娜 陈雪 时间:2023-12-17 点击数:
打印 打印 字号:T| T

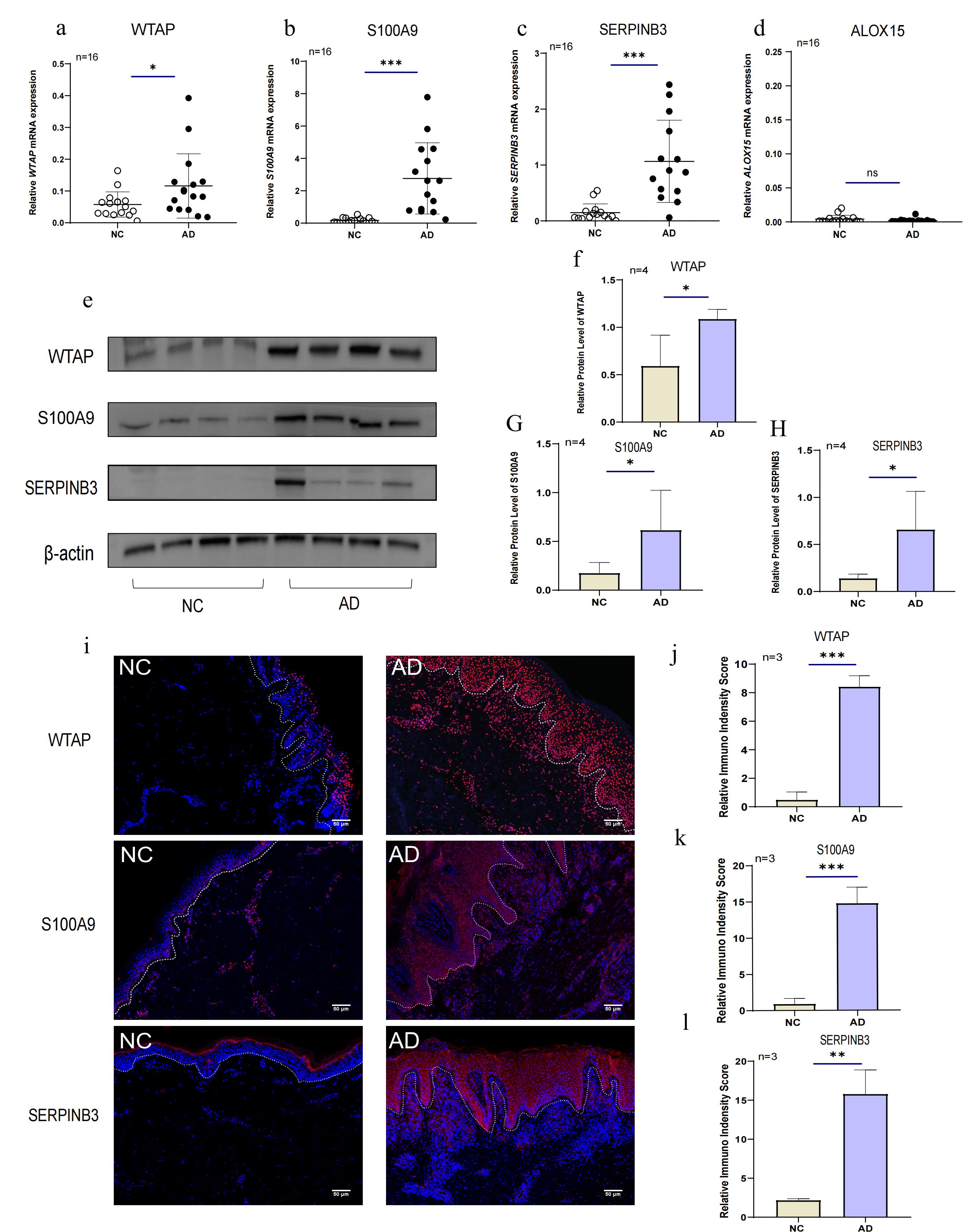
11月27日,中南大学湘雅三医院皮肤科鲁建云、谭丽娜、曾金容团队在Journal of Investigative Dermatology(JCR 1区,IF=6.5)发表了题为“WTAP-Mediated N6-Methyladenosine of RNAs Facilitate the Pathophysiology of Atopic Dermatitis(WTAP介导RNAs的m6A修饰促进特应性皮炎的病理生理改变)”的研究成果。研究报道了WTAP介导的m6A修饰在特应性皮炎发病机制中的重要作用。

在该研究中,通过使用Arraystar m6A-mRNA转录组芯片筛选出特应性皮炎患者皮损中的差异性表达基因及其m6A水平差异,以及m6A修饰相关酶。证实了m6A甲基转移酶WTAP和两个候选差异基因(S100A9和SERPINB3)在和特应性皮炎患者皮损表皮的角质形成细胞中显著上调。体外细胞实验证实,WTAP调控S100A9和SERPINB3的表达,并促进原代人表皮角质形成细胞增殖,抑制其分化。此外,还发现WTAP、S100A9和SERPINB3的表达与特应性皮炎的严重程度密切相关。这一全新的研究成果为特应性皮炎的诊断和治疗提供了新的见解。

特应性皮炎是一种慢性复发性炎症性皮肤病,严重影响全球约15%至20%的儿童和1%至3%的成年人的生活质量。特应性皮炎的病理机制涉及屏障功能障碍、免疫细胞异常活化、免疫球蛋白IgE介导的超敏反应和环境因素等等。近年来,表观遗传调控被认为是介导特应性皮炎发生发展的环境因素,m6A修饰作为mRNA修饰的主要形式,已被证实可影响RNA的转录、加工、翻译和代谢。然而,m6A修饰在特应性皮炎中的作用尚未阐明。

中南大学湘雅三医院皮肤科鲁建云、谭丽娜、曾金容团队长期致力于特应性皮炎发病机制及治疗研究及临床转化工作,此研究为揭示表观遗传如何影响特应性皮炎发病机制的基础研究,该研究受到国家自然科学基金项目的资助和支持。

该论文的第一作者是皮肤科谭丽娜副教授、陈雪研究生,皮肤科鲁建云教授和曾金容副研究员为共同通讯作者。中南大学湘雅三医院为该项研究成果的第一完成单位及通讯作者单位。

一审:鲁建云    二审: 宋楚乔     三审:李姗
分享到:
预约挂号:0731-88618576、88618577   急救电话:0731-88618120

医院地址:湖南省长沙市河西岳麓区桐梓坡路138号 中南大学湘雅三医院 版权所有

湘教QS3-200505-000574 备案序号:湘ICP备05001139号 今日访问人数:194880 总访问人数:505510306

技术支持:长沙网站建设-国捷人工智能